位处左宜家,右万达的宝华村火了!
预计投资70亿!今次真系“行大运”…

桂城夏北社区航拍
近日,招商宝华村拆迁补偿方案出炉!
309亩改造面积!70亿开发投入
约490户宝华村股东村民
超10万方商业收租 货币补偿3万/方
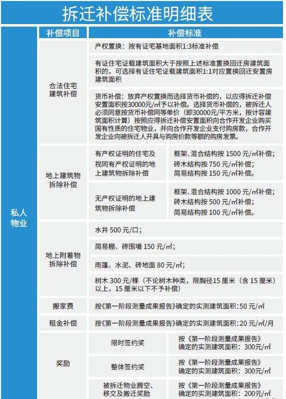
产权置换的话可按
证载建面1:1或证载土地面积1:3进行置换

拆迁补偿安置方案。 受访者 供图
方案称,被拆迁人可选择
按有效产权证明记载的房屋建筑面积1:1
或按有效产权证明记载的土地面积1:3
对应置换回迁安置住宅建筑面积
两种置换标准只能选择其中一种
而如果选择货币补偿,
以应得拆迁补偿安置面积
按30000元/平方米予以补偿

宝华村旧村改造项目鸟瞰图
从村里公布获悉
本方案将于9月5日进行民主表决
获得2/3以上人员同意方为通过
据招商蛇口宝华村相关人士称:
“(等方案通过后),预计最快年内会启动拆迁,
实际进度跟其他村一样的。”

方案官宣后,当地村民兴奋地说:
“村头连咨询处都建好咗啦”
方便村民了解更多拆迁补偿事宜
▼

而早在去年10月,村的另一头
更是“落重本”开放城市展厅
展厅内介绍了房企的实力
以及未来项目初步改造的效果示意图
同步开放四大回迁户型的清水样板间


方案出炉再次掀起讨论热潮
展厅昨晚十点还开着大灯
吸引了众多街坊前往咨询观摩
▼

“城市更新是机遇,万众一心顾大局”
成条宝华村沿路都是红旗飘飘
就连街边的阿姨叔父都是在讨论
关于拆迁的选择和分配大计
▼


城市更新迭代,拆迁在所难免
考虑到千灯湖的优质地段
绝大多数的村民都会选择回迁房
而不是货币补偿
如果是你,会选择拿钱还是房子呢?
▼


自2019年的永胜村
再到前段时间的聚龙南村表决通过
一一见证夏北的旧改
满载着佛山人的期待

佛山的城市发展
必将迎来翻天覆地的变化
未来的宝华村
将焕发出更多强劲的活力!

